Wielu elektroników spotyka się z problemem wykonania obwodu drukowanego. Zlecenie wykonania w profesjonalnym zakładzie pojedynczych płytek jest związane z wysokimi kosztami, często przewyższającymi cenę pozostałych elementów. Pozostaje więc samodzielne wykonanie płytki.
Aby uniknąć sytuacji w której układ działa poprawnie jedynie w próbnej wersji na płycie montażowej, a po wykonaniu płytki drukowanej uruchomienie jest bardzo kłopotliwe, należy w czasie projektowania druku przestrzegać pewnych reguł. Jeżeli układ ma pracować w zakresie małych częstotliwości, podstawowymi parametrami obwodów drukowanych będą :
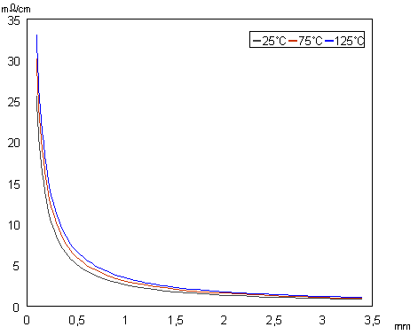
W układach analogowych, szczególnie małosygnałowych, rezystancja ścieżek może mieć istotny wpływ na pracę całego układu. Zależność rezystancji 1 cm ścieżki przewodzącej od jej szerokości dla trzech różnych temperatur przedstawiono na rysunku 1.

Z rezystancją ścieżki jest ściśle związana jej obciążalność prądowa. Większość połączeń na płytkach przewodzi bardzo małe prądy, dlatego o szerokości ścieżek decydują głównie możliwości ich wykonania. Jednak w układach zasilających lub stopniach mocy prądy mogą osiągać znaczne wartości. W celu uniknięcia nagrzewania połączeń należy przyjąć, że obciążalność prądowa ścieżki o szerokości 1 mm wynosi 3A. Mimo takiego założenia, ścieżki należy prowadzić maksymalnie szerokie.
Trzecim istotnym parametrem jest wytrzymałość na przebicie. Układy elektroniczne zwykle są zasilane niewielkimi napięciami. Dlatego odległości między ścieżkami wynikają raczej ze względów technologicznych niż z wytrzymałości na przebicie. Typowo, dla napięć nie przekraczających 50V odległość powinna być większa od 0.5 mm. Jednak często zachodzi potrzeba prowadzenia ścieżek będących pod bezpośrednim napięciem sieci energetycznej 220V. W takim przypadku ścieżki muszą być rozdzielone przerwą przynajmniej 3 mm. W urządzeniach pracujących przy wyższych częstotliwościach sytuacja nieco komplikuje się. Połączenia między elementami o długości porównywalnej z długościami fal tworzących widmo sygnału należy traktować jako linie przesyłowe o określonych parametrach. Przy projektowaniu urządzenia cyfrowego TTL trzeba pamiętać, że czasy propagacji bramek wynoszą około 3 ns i należy się liczyć z opóźnieniami wprowadzanymi przez długie ścieżki. Opóźnienia te można obliczyć z zależności :
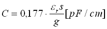
Dla laminatu epoksydowo-szklanego o grubości 1,5 mm czasy propagacji ścieżek wynoszą około 60 ps/cm, czyli ścieżka o długości 20 cm wprowadzi opóźnienie 1,2ns! Dla małych odległości można przyjąć, że połączenie przedstawia skupioną pojemność obciążającą źródło. Traktując ścieżkę jak kondensator płaski, jej pojemność w pikofaradach wyniesie:

Przykładowo dla ścieżki o szerokości 1 mm i grubości płytki 1,5 mm otrzymujemy C=0.6 pF/cm. W praktyce pojemność będzie nieznacznie różnić się od obliczonej gdyż powyższy wzór nie uwzględnia efektów brzegowych. Podobnie jak pojemność, można wyliczyć indukcyjność ścieżki z zależności określającej indukcyjność przewodu nad płaszczyzną masy.

Wzory są prawdziwe dla płytek dwustronnych w których jedna ze stron stanowi masę. Jest to stosowane w układach dla większych częstotliwości, gdzie istotne jest zachowanie jednorodności parametrów linii przesyłowych. Uwzględniając powyższe rozważania połączenia należy prowadzić możliwie krótkie i o odpowiednio dużej szerokości.
Szczególną uwagę trzeba zwracać przy projektowaniu ścieżek stanowiących masę w układach małosygnałowych. W urządzeniach, w których występują zarówno sygnały analogowe jak i cyfrowe, rozdzielenie przepływu prądów powrotnych jest koniecznością. Czułe wejścia układów analogowych mogą zostać zakłócone przez prądy płynące w przewodach masy. Na przykład przepływ prądu 100 mA przez przewód masy o rezystancji 0,1 W wywoła spadek 10 mV. Jeżeli w urządzeniu zastosowano 12 bitowy przetwornik A/C w którym bit najmniej znaczący odpowiada 2,5 mV , z powodu złego prowadzenia mas rzeczywista rozdzielczość przetwornika zostanie zredukowana do 10 bitów. Na rysunku 2 przedstawiono prawidłowy sposób prowadzenia masy w takim przypadku.

W układach analogowych o dużej czułości należy dbać o rozdzielenie mas wejściowych i wyjściowych. Niewłaściwe prowadzenie ścieżek może być przyczyną powstawania niedokładności lub wzbudzeń. W celu eliminacji tych zjawisk należy prześledzić drogi przepływu prądów w urządzeniu. Rysunek 3 przedstawia model wzmacniacza z niewłaściwie poprowadzoną ścieżką masy.

Prąd obciążenia płynący przez RL musi powrócić do zasilacza przez ścieżkę zasilania. Na odcinku ścieżki pomiędzy wejściem nieodwracającym wzmacniacza a miejscem dołączenia źródła sygnału wywoła spadek napięcia DU. Napięcie to wpłynie na różnicę potencjałów między wejściami wzmacniacza wprowadzając zakłócenie. Przykładowo przy maksymalnym napięciu wyjściowym wzmacniacza rzędu 20V, przez obciążenie RL =100 W popłynie prąd 200 mA. Zakładając wzmocnienie układu 60dB (1000 V/V), napięcie potrzebne do pełnego wysterowania wzmacniacza będzie równe 2 mV. Rezystancja pięciocentymetrowej ścieżki o szerokości 1.5 mm wyniesie 8.5 mW, więc DU = 1.7 mV, czyli wartość napięcia sygnału zakłócającego jest porównywalna z sygnałem sterującym. Rysunek 4 przedstawia sposób unikania powyższych problemów. W rzeczywistości problem jest znacznie bardziej złożony gdyż źródło sterujące również wprowadza pewne spadki napięcia , jednak nie mające tak dużego wpływu na pracę układu.

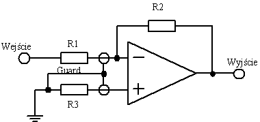
W urządzeniach o szczególnie małych prądach wejściowych (rzędu nA i mniej) nabiera znaczenia rezystancja dielektryka płytki drukowanej. Również zanieczyszczenia typu kurz, tłuszcz itp. znajdujące się na płytce mogą niekorzystnie wpływać na pracę układu. Dotyczy to szczególnie wzmacniaczy z wejściami typu FET i MOSFET. W takiej sytuacji należy zastosować dodatkową pętlę ekranującą wejścia wzmacniacza tzw. "guard". Przedstawiono to na rysunku 5.


Ponieważ różnica potencjałów między wejściami wzmacniacza a masą jest bliska zeru więc wartość szkodliwych prądów jakie mogą popłynąć zwykle są pomijalne. Natomiast prądy upływu pochodzące od punktów zasilania oraz wyjścia zostaną odprowadzone do masy.
Oprócz problemów związanych z prawidłowym działaniem układu elektronicznego, w trakcie projektowania należy uwzględnić także odpowiednie rozmieszczenie elementów. Każda płytka musi być dostosowana do warunków jakie panują w danym urządzeniu, w szczególności do możliwości jej naprawy. Nie można na przykład umieszczać rezystorów nad układem scalonym gdyż w przypadku jego uszkodzenia, wymiana będzie bardzo utrudniona. Elementy należy rozmieszczać na płytce tak by były one równoległe do krawędzi płytki i nie pokrywały się wzajemnie. Projektując płytkę drukowaną dwustronną bez metalizacji otworów trzeba także pamiętać, że nie będzie można lutować punktów pod niektórymi podzespołami np. kondensatorami do pionowego montażu, czy pod podstawkami układów scalonych. Liczbę przelotek należy także ograniczać do minimum, pozostawiając tylko te naprawdę konieczne.

Każdy projekt trzeba pod tym względem dokładnie sprawdzić. Płytki generowane przez programy komputerowe na podstawie listy połączeń są szczególnie często obarczone tego typu niedogodnościami.
Najpopularniejszym sposobem na uzyskanie niezłej jakości płytki drukowanej jest namalowanie mozaiki ścieżek flamastrem kwasoodpornym lub np. lakierem do paznokci na laminacie pokrytym warstwą miedzi. Jest to praca dość trudna i wymagająca pewnej wprawy, lecz należy zdać sobie sprawę, że nie ma łatwego sposobu na wykonanie płytki drukowanej.
Pierwszą czynnością po przygotowaniu projektu jest wycięcie płytki o odpowiednim kształcie i oszlifowanie jej krawędzi. Następnie należy nakleić kopię (np. xero) projektu na płytkę za pomocą przeźroczystej taśmy klejącej i zaznaczyć punktakiem miejsca w których będą znajdowały się otworki. Trzeba pilnować żeby nie przeoczyć żadnego punktu. Wiercenie najlepiej przeprowadzić specjalną wiertarką do płytek drukowanych lecz nie jest to konieczne. W ostateczności wystarczy zwykła wiertarka elektryczna na statywie zaopatrzona w wiertło o średnicy 0.8 do 1 mm. W przypadku trudności z zamocowaniem cienkiego wiertełka można je okręcić miedzianym drutem F 0.5 - 0.8 mm . Płytkę z otworami należy dokładnie oczyścić papierem ściernym o numerze 200, pilnując aby zniknęły wszystkie "kołnierze" wokół otworków a płytka stała się błyszcząca, pozbawiona tlenków. Przed malowaniem powierzchnię płytki należy odtłuścić np. płynem do mycia naczyń. Na tak przygotowaną płytkę można nanieść lakier. Przed malowaniem ścieżek można wykonać punkty lutownicze za pomocą zaostrzonej zapałki lub wykałaczki. Ścieżki malujemy cieniutkim pędzelkiem lub stalówką. Ważne jest aby lakier miał odpowiednią gęstość. Nie może pozostawiać "nitek" i nie może też być zbyt rzadki gdyż nie wytrzyma agresji środka trawiącego. Po namalowaniu wszystkich ścieżek i wysuszeniu płytki można przystąpić do trawienia.
Do rozpuszczania wolnych od lakieru części płytki najczęściej stosowany jest trójchlorek żelaza (FeCl3*6H20). Do kuwety fotograficznej lub innego płaskiego naczynia należy nalać ciepłej wody, następnie wsypać kryształki chlorku i mieszając doprowadzić do ich całkowitego rozpuszczenia. Typowa koncentracja - 200 g trójchlorku na 1 litr wody. W tak przygotowanym roztworze należy zanurzyć płytkę na około 5 minut delikatnie poruszając.
Do trawienia można także zastosować następującą mieszankę :Podczas przygotowywania roztworu należy zwrócić szczególną uwagę na ręce i oczy. Plamy powstałe w wyniku rozlania kwasu lub chlorku są praktycznie nieusuwalne. Kwas trzeba wlewać powoli do wody i perhydrolu. Po zmieszaniu roztwór nie jest już tak niebezpieczny dla rąk jak każdy z odczynników osobno. Do poruszania i wyjmowania płytki nie można stosować przedmiotów metalowych gdyż ulegną zniszczeniu i osłabią roztwór. Podczas trawienia w kwasie wydziela się dużo trujących gazów m.in chlor dlatego proces należy przeprowadzać w dobrze przewietrzanym miejscu. Czas potrzebny do całkowitego wytrawienia płytki jest zależny od stężenia roztworu , wielkości płytki itp. i powinien wynosić najwyżej 15 minut. Dłuższe czasy trawienia świadczą o zużyciu wytrawiacza. Proces trawienia nie może jednak przebiegać zbyt gwałtownie gdyż grozi to podtrawianiem ścieżek. Roztwór chlorku można w pewnym stopniu zregenerować przez dolanie odrobiny wrzącej wody. Gdy płytka jest całkowicie wytrawiona, należy ją wypłukać w wodzie i wysuszyć. Do usunięcia lakieru można użyć rozpuszczalnika NITRO. Na koniec zostaje opis płytki tuszem i pokrycie całości kalafonią rozpuszczoną w spirytusie, w celu zabezpieczenia ścieżek przed utlenianiem . Można także zastosować FLUX 10 lub cynowanie jako środek chroniący przed skutkami korozji. Po wyschnięciu powłoki ochronnej można przystąpić do montażu elementów.
Powyższa metoda wykonywania obwodów drukowanych nadaje się do wykonywania jednostkowych, stosunkowo prostych płytek. Aby wykonać kilka identycznych płytek trzeba czynność malowania powtórzyć wielokrotnie. Uzyskanie cienkich i równych ścieżek jest bardzo trudne. Nawet posługując się pisakiem kwasoodpornym przeprowadzenie połączenia między nogami układu scalonego jest prawie niemożliwe, a o elementach SMD należy zapomnieć. Powyższe problemy nie występują przy zastosowaniu fotolakierów. Jednym z nich jest produkt firmy KONTAKT CHEME - POSITIV 20. Przy użyciu tego lakieru płytka naświetlana jest z pozytywu ( bez użycia negatywu) . Umożliwia to wykorzystywanie projektów płytek publikowanych w różnych czasopismach elektronicznych np. w RE. Również wydruki z programów do projektowania obwodów nadają się do bezpośredniego zastosowania. Dzięki metodzie naświetlania można uzyskać ostre krawędzie, cienkie ścieżki i możliwość łatwego powielania płytek.
Przed przystąpieniem do nałożenia emulsji światłoczułej należy płytkę dokładnie oczyścić. Jeżeli powierzchnia laminatu jest bardzo zanieczyszczona należy wyszlifować ją delikatnie papierem ściernym o numerze 320 "na mokro". Następnie, aby zapewnić absolutną czystość należy umyć płytkę wykorzystując jakiś detergent (np. VIM, ATA ) aż miedziana powłoka rozjaśni się, usunięte zostaną wszystkie tlenki i powierzchnia stanie się błyszcząca. Po całkowitym spłukaniu , trzeba płytkę wysuszyć między arkuszami absorbującego papieru, unikając przy tym dotykania palcami jej powierzchni. Nie należy używać do czyszczenia rozpuszczalników.
Następnie można przystąpić do nakładania fotolakieru. Do tego celu nie jest wymagane zupełnie ciemne pomieszczenie. Jednak należy to robić przy osłabionym oświetleniu, tzn. bez bezpośredniego działania słońca lub innych jasnych źródeł światła. Pożądane jest także pomieszczenie wolne od kurzu. Płytkę należy położyć w pozycji poziomej i skierować na nią "spray" z odległości ok. 30 cm. Aby warstwa była równa, należy przesuwać strumień fotolakieru liniami serpentynowymi. Jest to ważne gdyż nierówna warstwa będzie dawać taki rezultat, że grubsze miejsca będą miały dłuższy czas naświetlania. Pojemnik należy trzymać nieznacznie pochylony. Od momentu nałożenia fotolakieru płytki nie można wystawiać na bezpośrednie działanie światła.
Suszenie należy przeprowadzać w zupełnej ciemności. Lakier może być suszony w pokojowej temperaturze przez conajmniej 24 godziny. Bezpieczniej jednak jest przyspieszyć ten proces wykorzystując suszarkę z termostatem. Temperaturę należy podnosić powoli do max. 70°C i pozostawić płytkę na około 20 minut. UWAGA: Przekroczenie 70°C spowoduje uszkodzenie nałożonego fotolakieru.
Oryginalny układ musi być przygotowany jako kopia przedstawiająca rysunek pozytywowy w skali 1:1.Najlepiej jeśli rysunek zostanie przeniesiony na folię. Większość drukarek laserowych umożliwia wydruk bezpośrednio na folii. Istotną sprawą jest aby była to wysokiej jakości folia i niezatłuszczona. W przeciwnym razie zaczernienie ścieżek jest niewystarczające. Również wykonanie kserokopii oryginału z drukarki igłowej na folii daje zadowalające rezultaty. W przypadku prostych płytek można mozaikę ścieżek namalować tuszem lub pisakiem na kalce technicznej. KONTAKT-CHEME produkuje również preparat o nazwie TRANSPARENT 21. Zwilżając nim obydwie strony papieru z wydrukiem ścieżek poprawie ulega przeźroczystość papieru dla zakresu UV. Należy odczekać około 15 minut aż emulsja wyschnie i projekt będzie podobny do zatłuszczonego papieru. Wykonany projekt należy położyć na płytce pokrytej fotolakierem, tak aby w miarę dokładnie do niej przylegał. Wskazane jest dociśnięcie szybą przepuszczającą ultrafiolet lub cienką plexi.

Lampę UV należy ustawić w odległości 50 cm. Czas potrzebny do naświetlenia fotolakieru zależy od grubości warstwy oraz od intensywności i odległości źródła światła. Przy takim dystansie będzie wynosił 30 do 120 sekund. UWAGA: trzeba także uwzględnić czas potrzebny na rozgrzewanie się lampy. Ponieważ Positiv 20 PLUS jest czuły na promieniowanie UV, do naświetlania można więc użyć np. lampy do opalania , lampy typu LRR lub świetlówki stosowanej w kasownikach EPROM'ów i testerach banknotów. Gdy lampa UV nie jest dostępna można użyć każdego innego źródła światła emitującego promienie ultrafioletowe, w ostateczności słońca lub zwykłej żarówki. W takim przypadku należy skorygować czas naświetlania, wykonując kilka doświadczeń. Długość fali świetlnej powinna zawierać się w zakresie 360 - 410 nm.
Kolejnym krokiem jest wywołanie. Musi być także przeprowadzone przy osłabionym świetle. Do tego celu można wykorzystać specjalne wywoływacze do fotolakierów dostępne w handlu ( np. SENO 4007 ) lub wykonać odpowiedni roztwór samodzielnie. Do zrobienia wywoływacza potrzebne będzie 7 g sody kaustycznej (NaOH) na jeden litr chłodnej wody. Soda kaustyczna jest powszechnie dostępna w sklepach z chemikaliami. Sodę należy odważyć bardzo starannie zachowując niezbędne środki ostrożności (soda kaustyczna jest silnie żrąca!). Naświetlone płytki należy zanurzyć w roztworze i delikatnie poruszać. Można także delikatnie pocierać szmatką lub gąbką. Po max 2 minutach obraz ścieżek będzie w pełni wywołany. Po wywołaniu płytkę należy natychmiast wypłukać w wodzie gdyż fotoemulsja nie jest odporna na długotrwałe działanie sody kaustycznej. Proces trawienia jest identyczny jak w przypadku płytek malowanych pędzelkiem. Fotolakiery są odporne na działanie zarówno chlorku jak i kwasu. Po wytrawieniu należy jeszcze wywiercić otworki na nóżki elementów oraz otwory mocujące, opisać płytkę i zabezpieczyć przed utlenianiem.